The Final Countdown
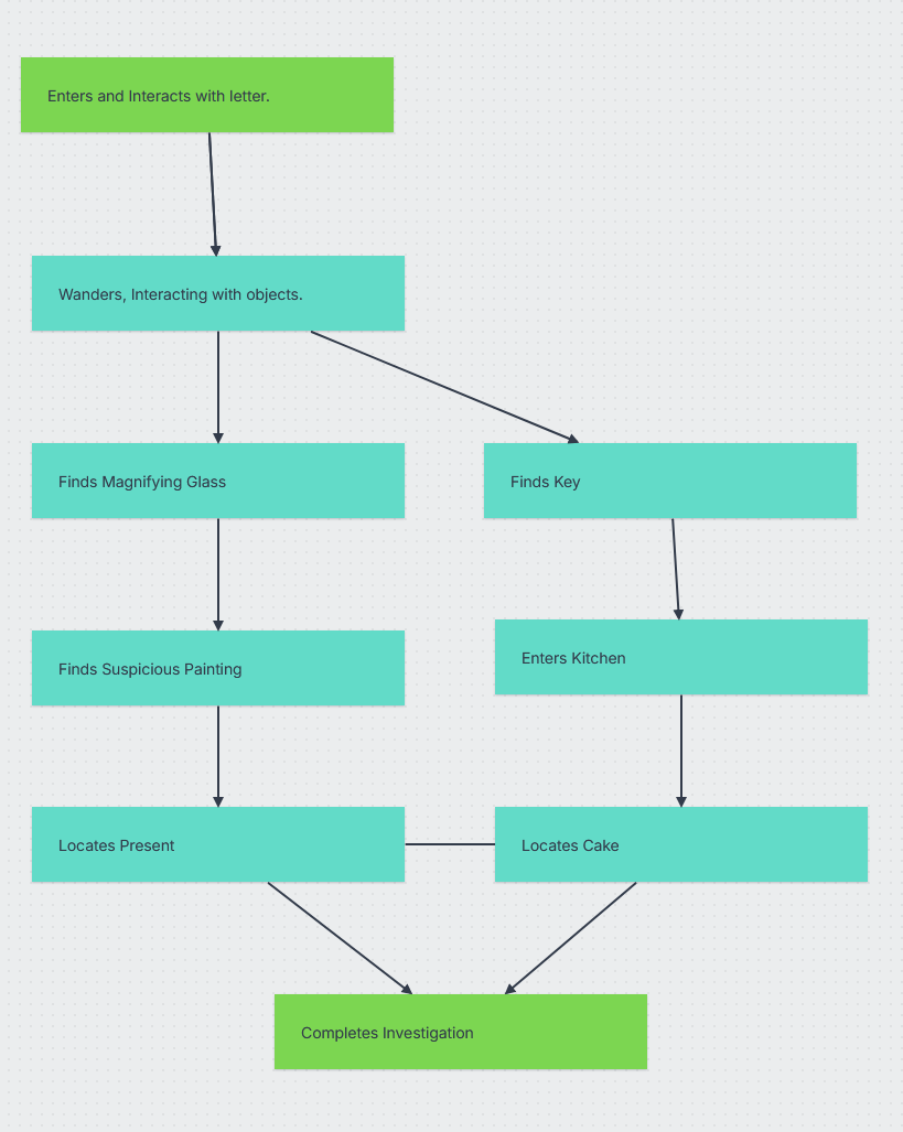
Something has happened in your own home, and it is up to you to figure it out. Gather your trusty magnifying glass and get to investigating!
Docs: https://app.milanote.com/1VPXbZ13iT1j5C?p=c5ockpqEgbv
Something has happened in your own home, and it is up to you to figure it out. Gather your trusty magnifying glass and get to investigating!
Docs: https://app.milanote.com/1VPXbZ13iT1j5C?p=c5ockpqEgbv
Leave a comment
Log in with itch.io to leave a comment.